【活动预告】真人图书馆|借阅真人图书,探寻成长之路
日期: 2017年11月30日 13:00 浏览量:
时隔一年,盘锦校区真人图书馆强势归来!
有这样一座图书馆:它的“图书”都是活生生的人。
你身边的那些14级学长学姐即将走出学校的大门,他们希望通过切身经历与经验与你来一场心与心的交流。
你可以在一个宽松的环境中与“书”自由“交谈”,也可以向真人图书提出任何属于其解答范围的问题,表达自己对某些问题的看法,阐述自己的观点和认识等。
这里不传播成功学,这里存在的价值在于彰显真实叙述的力量,消除偏见与隔阂,领略一本书凝结的一段时光。
一、阅读时间
12月2日(周六)19:40
二、借阅地点
E02大厅
三、面向读者
校区全体热爱阅读的同学
四、借阅方式
关注“大盘青年汇”微信平台,我们将于12月1日(周五)中午12:00在平台开放预约通道,回复“真人图书馆”,点击书籍名称即可进入订阅。特此提醒,每名读者只可成功预约一本书籍,且每本真人书籍仅限5人借阅!
五、借阅注意
每名读者只可成功预约一本书籍,且每本书籍仅可供5位读者阅读;
每本书籍在感觉自身受到伤害时可随时终止借阅;
真人图书馆每期更新书目,所以目前每本真人书只出现一次。
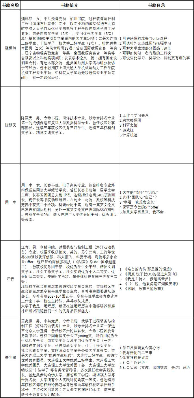
六、本期书单

2018届毕业生工作组
2017年11月30日

