关于开展共青团大连理工大学盘锦校区工作委员会2024-2025学年第一学期团校培训的通知
日期: 2024年10月30日 16:09 浏览量:
为深入学习贯彻习近平新时代中国特色社会主义思想和习近平总书记关于青年工作的重要思想,深入实施青年马克思主义者培养工程,加强基层团支部建设,充分发挥团组织战斗堡垒作用和团干部先锋模范作用,共青团大连理工大学盘锦校区工作委员会拟开展2024-2025学年第一学期团校培训。具体安排如下:
一、培训对象
(一)头雁计划
培训对象为校区和学院团学主要学生干部(含校区团工委副部长、校区学生会成员、校区艺术团副团长及以上学生干部;各学院团委部长、学生会部门负责人及以上学生干部;校区研究生会全体学生干部;校区各学生社团社长;校区各专业队队长)。
具体名单详见附件1,标黄的学员为临时团支部负责人。
(二)雏鹰计划
培训对象为校区2024级班级学生干部(各班级团支部书记、班长兼团支部副书记、组织委员、宣传委员、纪律委员、学习委员、心理委员、文体委员、生活委员等),2024级团总支委员(团总支书记、团总支副书记、团总支组织委员、团总支宣传委员、团总支纪律委员等)。
具体名单详见附件2,标黄的学员为临时团支部负责人。
二、培训内容
主题讲座:以学习贯彻习近平新时代中国特色社会主义思想为首要政治任务和核心业务,深入学习习近平总书记关于青年工作的重要思想,重点学习习近平总书记对青年一代的殷切希望和重要要求,引领校区各级共青团干部在中国式现代化建设中挺膺担当。
技能培训:头雁计划技能培训主要为素质拓展板块,以提升校区各级共青团干部工作业务能力为出发点,通过名师讲座的形式介绍日常工作流程、工作礼仪、办公软件使用以及开展身心调适等,不断提升学生干部的综合素质;雏鹰计划技能培训以团支部建设与活力提升为出发点,结合全面从严治团、三会两制一课、“班团一体化”建设、基础团务工作等,带领雏鹰计划学生干部夯实基层团组织建设,激发团支部活力。
交流展示:通过线上线下相结合的形式,与凌水主校区优秀学生干部进行深入交流,彼此学习工作经验,达到“交流互鉴、携手共进”的目的,共同推进共产主义青年建设。同时校区内部将为校区和学院各职能部门搭建交流平台,在学习、交流中提升工作实效;各社团负责人、专业队队长开展总结与展示,促进校园文化建设多维发展。
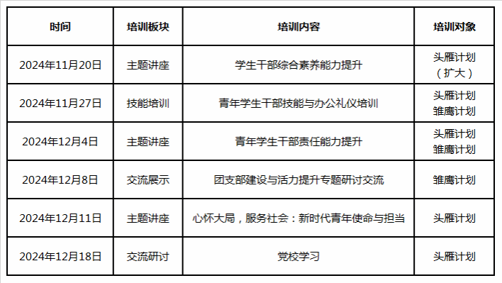
三、培训时间

(如有时间调整,以最终通知为准。)
四、管理规定
(一)考核标准
1、培训实行量化考核制,学员考核成绩满分为100分,由结业作业、平时成绩两部分组成,其中结业作业满分20分,平时成绩满分80分。
2、结业作业即学习心得。学员在团校培训期间需至少完成一篇学习心得,心得报告字数600字以上,需用A4大小纸张手写,写上姓名、学号、所在学生组织和临时团支部。在培训结束后,以临时团支部为单位交至校区团工委E02-301办公室组织部处。
3、平时成绩即出勤情况。其中,在交流展示板块中参与汇报准备的学员每名学员给予额外5分奖励,满分封顶。
4、个人量化考核得分高于60分的学员由校区团工委统一颁发结业证书;个人量化考核得分高于85分的学员给予“优秀学员”荣誉称号,并颁发证书;个人量化考核得分低于60分的学员,不予结业。
(二)学习纪律
1、学员的纪律惩处包括警告、扣分、不予结业三类。
2、学员在培训期间,须端正学习态度、遵守培训规定、服从统一安排。
3、违反团校会场纪律(包括私下讲话、玩手机、睡觉、看无关书籍等影响其他学员学习或不尊重主讲老师的不文明行为),第1次给予警告,第2次扣5分,第3次及以上将不予结业。
4、各临时团支部负责人在每次培训时做好出勤统计,如有请假学员,负责人需在培训2天前统计好请假名单(附件3),电子版发送至组织部邮箱 pjxqtwzzb@163.com,纸质版在培训当天交至校区团工委E02-301办公室组织部处,当场培训期间或结束后均不接受补假。校区团工委组织部在培训现场抽查临时团支部出勤情况。第1次请假不扣分,第2次请假扣 2分,第3次以上将不予结业。
5、每次培训结束后,校区团工委组织部会根据签到及签退数据统计出勤名单。未提前请假且不在请假名单中,视为无故缺席,无故缺勤1次扣10分,无故缺席2次及以上将不予结业。
6、无故迟到(20分钟以上)或无故早退(20分钟以上),每次扣5分。仅签到未签退或仅签退未签到,每次扣3分。
7、冒名顶替参加团校培训的学员,不予结业。
8、结业作业不得请他人代写、不得抄袭他人的学习成果,对违反规定的学员,不予结业。
(三)其他
1、“头雁计划”临时团支部负责人请于 11月5日中午12:00 前加入 QQ 群:295212174,并备注“第*临时团支部-姓名”。
2、“雏鹰计划”临时团支部负责人请于 11 月5 日中午 12:00 前加入 QQ 群:467811584,并备注“第*临时团支部-姓名”。
3、校区团工委、学生会、艺术团下一学年的主要学生干部原则上将从团校培训结业的学员中选拔。
4、本规定最终解释权及裁定权归校区团工委所有。
共青团大连理工大学盘锦校区工作委员会
2024年10月30日

