关于开展大连理工大学盘锦校区2021年暑期社会实践活动的通知
日期: 2021年06月30日 11:54 浏览量:
百年征程波澜壮阔,百年初心历久弥坚。为深化“学党史、强信念、跟党走”学习教育,培养立大志、明大德、成大才、担大任的德智体美劳全面发展的新时代青年,共青团大连理工大学盘锦校区工作委员会现以“奋斗百年路·启航新征程”为主题开展2021年暑期社会实践活动,汲取红色资源背后的精神力量,把青春华章写在祖国大地上,让青春在为祖国、为民族、为人民、为人类的不懈奋斗中绽放绚丽之花。现将有关事项通知如下:
一、实践主题
奋斗百年路·启航新征程
二、实践内容
(一)不忘来处·忆百年
1.“坚定理想信念”重温伟大历史时刻
为了实现中华民族的伟大复兴,中国共产党人在波澜壮阔的革命、建设和改革中,历经几代人的艰辛探索,带领人民从站起来、富起来,到强起来:中共一大、南昌起义、遵义会议、三大战役、新中国成立、抗美援朝、三大改造、两弹一星、十一届三中全会、南方讲话、党的十八大、脱贫攻坚……
鼓励实践团围绕建党以来的某一历史事件,通过走访参观、调研学习等形式,追溯历史根源,还原时代面貌,从共产党的百年奋斗历程中坚定理想信念,汲取前行的智慧和力量。
2.“重走长征之路”青春毅行长征之魂
弘扬伟大的长征精神,继续把革命前辈开创的伟大事业推向前进,在实现“两个一百年”奋斗目标、实现中华民族伟大复兴中国梦新的长征路上续写新的篇章、创造新的辉煌。
鼓励实践团重走长征路,重温长征精神。可选取1-3处长征革命旧址进行参观、学习与调研,沿途讲述长征故事,录制党课微视频,继承和弘扬伟大长征精神,走好新时代的长征路。
3.“践行初心使命”寻根筑梦学习四史
中国共产党为什么“能”、马克思主义为什么“行”、中国特色社会主义为什么“好”,这些问题的答案,就蕴含在“四史”之中。学好“四史”,在学思践悟中坚定理想信念,在奋发有为中践行初心使命。
鼓励实践团探寻革命旧址、参观红色基地、采访抗战老兵、聆听英雄事迹、拍摄红色微视频,展现新时代青年知党爱党的风采,争做党的精神的传承人。
(二)立足当下·长本领
4.“传承红色基因”优秀党员校友寻访
以大工历史为宗,以历届大工优秀党员校友故事为本,鼓励实践团探访大工老校友,聆听校友们隽永的人生故事,汲取校友们宝贵的人生经验,探寻大工“红色基因”的历史脉络,体会大工“传承红色基因”的爱国主义精神,淬炼大工青年学子的时代担当,鼓舞大工学子成为连接校友和大工的纽带与桥梁。
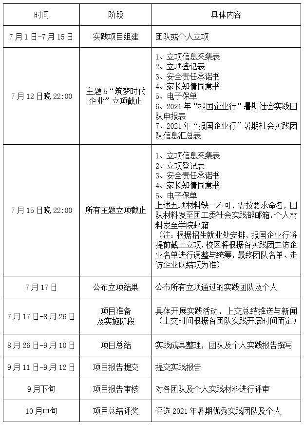
5.“筑梦时代企业”矢志报国企业走访
建党一百周年以来,国家的发展与社会的进步离不开企业的发展,社会主义市场经济体制改革,使得企业的未来始终与国家战略联系在一起。与招生就业处合作,鼓励组建“报国企业行”实践团队,通过与知名单位交流,理解创新驱动发展战略内涵,深入工作环境、熟悉人才需求、了解行业发展、树立正确的择业观,增强自我的核心竞争力,在实践中学真知、悟真谛,加强磨练、增长本领。
6.“书写大工智慧”学以致用社会调查
2021年是“十四五”规划的开官之年,实践团可关注时政热点问题,聆听民生诉求,提供切实建议,鼓励实践团围绕社会保障和医疗教育改革、生态保护、中国经济新支撑带、非物质文化遗产保护与国家文化发展等重大方针战略,研读社会动态,把握事物核心,从社会发展、历史文化、民生实事等方面,结合所学知识与兴趣,选取任一角度开展社会调查,增强“四个意识”、坚定“四个自信”。
(三)牢记使命·展未来
7.“彰显青春担当”弘扬志愿服务精神
继承和发扬党的光荣传统和优良作风,让青春在为祖国、为民族、为人民、为人类的不懈奋斗中绽放绚丽之花。鼓励实践团成员可以选择捐赠教育物资、深入山区为学子授课等形式,响应西部计划相关政策,传播希望,立德树人,培育下一代祖国花朵;或深入偏远地区开展各项公益志愿服务活动,争做新时代“四有”青年,弘扬奉献精神,以实际行动诠释“为人民服务”的宗旨。
8.“贡献青春才智”科技助农乡村振兴
打赢脱贫攻坚战是乡村振兴的前提和基础,实施乡村振兴战略是脱贫攻坚的巩固和提升。党的十九大报告指出,农业农村农民问题是关系国计民生的根本性问题,必须始终把解决好“三农”问题作为全党工作的重中之重。实施乡村振兴战略,是解决新时代我国社会主要矛盾、实现“两个一百年”奋斗目标和中华民族伟大复兴中国梦的必然要求,具有重大现实意义和深远历史意义。鼓励实践团以乡村振兴为背景,通过下乡调研、躬身劳动、科技支农、产业园参观、调研献策、科普宣讲、线上带货等形式,学习领会中国特色反贫困理论,弘扬伟大脱贫攻坚精神,为乡村振兴的政策体系、工作体系、制度体系建设贡献青春才智。
9.“汇聚青春力量”自信讲好中国故事
习近平总书记在主持十九届中央政治局第三十次集体学习时强调,讲好中国故事,传播好中国声音,展示真实、立体、全面的中国。鼓励实践团围绕以爱国主义为核心的民族精神和以改革创新为核心的时代精神,在基层开展小规模、互动式、有特色、接地气的宣讲活动,创办多种形式的文体活动,并适时融入“不忘初心、牢记使命”精神内核,坚定人民的“四个自信”,唱响中国梦。
三、活动时间及流程安排

四、申报和立项
1. 为提高2021年暑期社会实践活动质量,校区团工委社会实践部将采用实践项目负责人自行申报的形式开展2021年暑期社会实践立项工作。本次实践分为团队参与和个人参与两种方式。
2. 以团队形式参与社会实践的,申报者需规范填写并提交《2021年暑期社会实践团队立项信息采集表》、《2021年暑期社会实践团队立项登记表》、《2021年暑期社会实践团队安全责任书》、《家长知情同意书》、电子保单截图,详情见附件1。其中报国企业行团队还需要提交附件2。
3. 以个人形式参与社会实践的,申报者需规范填写并提交《2021年暑期社会实践个人立项信息采集表》、《2021年暑期社会实践个人立项登记表》、《2021年暑期社会实践个人安全责任书》、《家长知情同意书》、电子保单截图,详情见附件1。
4. 部分立项材料注意事项
① 《安全责任承诺书》签名处需附上实践者手写签名截图,以及所在团队队长手写签名截图,并转换成PDF上交;
② 《家长知情同意书》请家长手写或打印文件,签名须手写;
③ 电子保单可以截图或PDF格式上交,必须显示被保人的姓名、信息及保单有效时间,否则对保单不予承认;所有实践者均需购买个人,不接受以团队为单位整体购买电子保单;
④ 《安全责任承诺书》、《家长知情同意书》及电子保单若不合格或没有上交则实践立项不予通过;
5. 团队立项材料上交时需放置在一个压缩包中,邮件主题及压缩包的命名格式均为“实践主题-实践类型-项目名称”(如:书写大工智慧-调研类-大连理工大学盘锦校区赴贵州省贵阳市“红糖筑梦”暑期社会实践项目)。内置五项材料,各项材料的命名方式详见附件1中的文件命名,团队立项材料发送至校区团工委社会实践部邮箱dlutshijianbu@163.com。(报国企业行团队还需提交《2021年“报国企业行”暑期社会实践团队申报表》和《2021年“报国企业行”暑期社会实践团队信息汇总表》)
6. 个人立项材料上交时需放置在一个压缩包中,邮件主题及压缩包的命名格式均为“姓名-学号-实践主题-实践类型-项目名称”(如:张三-2018012001-书写大工智慧-调研类-大连理工大学盘锦校区赴贵州省贵阳市暑期社会实践项目)。内置五项材料,每一项材料命名格式为“姓名-学号-材料名称”(如:张三-2018012001-立项登记表)。个人立项材料发送至所在学院的对应邮箱。
7. 7月15日前,将电子版立项材料发送至对应邮箱,若所提交立项材料存在问题,校区团工委社会实践部及各学院实践部将届时进行邮件回复,请及时关注邮箱,并将于7月17日公布所有立项通过的实践团队及个人。
五、实施要求
1. 基本要求。为确保实践效果,每支暑期社会实践团队人数不得低于3人,不超过15人,且开展时间不得低于2天。每人最多可参加不同类别的2个实践活动,且所属社会实践团队开展实践活动的时间不能重叠。本次暑期社会实践要求学生需严格遵守疫情防控要求,以自愿参加为原则,实践环节要求必须包含线下环节,部分环节允许线上进行。
2. 特殊立项。特殊立项团队实践人数可提升至20人,特殊立项通过团队详见附件3。
3. 保证安全。以自身健康安全为首要前提,合理策划实践内容,做好前期调研和出发准备,高度关注实践地区的极端气候变化和当地的疫情防控情况,及时关注自身及团队队员的身体健康状况。实践过程中严格服从校区团工委统一调控,疫情中、高风险地区不得组织开展线下社会实践活动。所有实践成员须签署安全责任书,未按要求签署安全责任书的实践项目取消立项资格。
4. 保证质量。鼓励各实践团队邀请有一定社会实践指导经验的专业教师、专家学者参与实践活动指导,鼓励高年级本科生、优秀学生干部骨干、研究生等参与实践活动。建议实践团队采用调研问卷形式进行研究,增强实践成果的科研价值。实践报告与调研报告评审细则详见附件4。
5. 加强宣传。各实践团队要对社会实践活动进行深入宣传报道,营造良好社会氛围,不断提升学校社会实践的品牌传播度和社会影响力。
六、结项与评奖表彰
(一)实践成果审核制度
为使此次社会实践活动真正落到实处,避免形式主义现象,校区团工委实践部将增加各实践团总结推送的收取环节(个人立项除外),要求实践团队在社会实践结束后一周内,将总结推送内容发送至指定秀米账号与邮箱。要求详见附件5。
实践结项材料上交清单请详见附件6。
(二)实践评奖评优制度
为进一步强化实践成果,表彰先进,树立典型,校区团工委社会实践部将在本次实践活动后,对提交项目材料、进行本次暑期实践申优评选的实践团队或个人组织实践项目评优答辩。
(三)奖励设置
1. 团队获奖比例:
一等奖5%,二等奖10%,三等奖20%
请有意申优的团队保存好本团队队员的交通车票(仅限实践过程中的交通车票)
2. 个人获奖比例:
一等奖10%,二等奖20%,三等奖30%
七、其他说明
1. 社会实践活动交流咨询群(三个交流群消息同步):
2021年寒假社会实践群①:787060311
2021年寒假社会实践群②:786500142
2021年寒假社会实践群③:786501834
2. 联系方式
联系人:冉老师 0427-2631578
校区小实酱QQ 962480796
3. 材料提交邮箱
校区团工委社会实践部:dlutshijianbu@163.com
海洋科学与技术学院:hykxyjsxysjb@163.com
莱斯特国际学院:lsttwsjb@163.com
生命科学与药学学院:smkxyyxsjb@163.com
化工学院盘锦分院:hgxysjb@163.com
商学院、知识产权学院:pjsxysjb@163.com
外国语学院盘锦分院:wgyxypjfysjb@163.com
体育与健康学院盘锦分院:tyyjkxysjb@163.com
共青团大连理工大学盘锦校区工作委员会
2021年6月30日

