关于开展大连理工大学盘锦校区2023年暑期社会实践活动的通知
日期: 2023年07月02日 19:50 浏览量:
为全面贯彻习近平新时代中国特色社会主义思想,深入学习宣传贯彻党的二十大精神,紧密结合共青团中央关于开展“三下乡”“返家乡”等社会实践活动的通知要求,紧密结合“习近平总书记与大学生在一起”学习分享活动,校团委决定在2023年暑期继续组织开展大学生社会实践活动,引导大工学子走出校园、走向社会,用科技报国的实际行动,将小我融入大我,为中国式现代化建设贡献青春力量。校区团工委结合实际情况,现将相关事宜通知如下:
一、实践主题
强国有我 青春有为
二、实践原则
(一)突出问题导向
要紧密结合专业特长、行业发展、社会治理等方向,以青年视角发现社会问题,强化专业思维和科学思考,聚焦经济社会发展存在的深层次问题、人民群众急难愁盼问题、制约技术发展的瓶颈问题确定实践选题,从解决实际问题的“小切口”入手,亲身走进基层一线调查研究,集中力量研究真问题、真研究问题,在解决问题中实现创新实践能力的提升。
(二)突出过程导向
要带着问题调研、带着思考实践,紧盯实施过程的重点环节,统筹好前期准备、中期实施、后期收尾各个阶段任务,实现社会实践全过程“质量把控”。要深度结合对科学问题的思考,大胆克服传统观念、惯性思维,积极创新实践活动形式,切实提高调查研究能力和调研报告质量,真正做到在扎根中国大地的实践中学习知识、磨练本领、开拓眼界。
(三)突出效果导向
要努力推进社会实践成果培育转化,将社会观察、调查研究和感悟思考等成果转化为实实在在的建设性意见和举措。按照“一个品牌团队带动一批项目团队”的理念,形成一批立得住、叫得响、能示范的实践育人品牌,特别是孵化一批用专业知识解决产学研问题的科技实践团队。
三、项目主题
(一)理论学习教育团
本专题聚焦认真学习宣传贯彻党的二十大精神,坚持读原著学原文悟原理,坚持多思多想、学深悟透,把理论学习、调查研究贯通起来。紧密结合“习近平总书记与大学生在一起”学习分享活动,组织学生重走习近平总书记的考察路线,跟随总书记的脚步开展实地调研学习,走进基层、边远地区、社区、农村等,深入理解中国特色社会主义进入新时代的历史意义;依托辽宁“六地”红色文化,设计开展重走红色足迹、追溯红色记忆、访谈红色人物、挖掘红色故事、体悟红色文化等有内涵、有人气的宣传教育活动,有效挖掘和融合大工红色基因,厚植家国意识、爱校情怀。
(二)科技创新报国团
本专题聚焦深入实施科教兴国战略、人才强国战略、创新驱动发展战略,立足专业领域,突显学科特色,运用专业知识解决社会生产实际问题。组织师生面向世界科技前沿、面向经济主战场、面向国家重大需求、面向人民生命健康,以“挑战杯”“互联网+”“攀登杯”等创新创业竞赛参赛项目为依托,走向国家级大工程、创新前沿企业、重点科研院所、地方特色产业,结合科创项目积极开展产学研成果落地、技术转化等各类实践活动,做到学以致用、知行合一。
(三)乡村振兴促进团
本专题聚焦党的十八大以来党和国家取得的历史性成就、发生的历史性变革,以中国大地为课堂,组织师生深入乡村一线,特别是160个国家乡村振兴重点帮扶县以及浙江“千万工程”等乡村振兴示范项目,在国情考察、社会观察、调查研究、学习劳动、志愿服务中了解国情社情民情,广泛实施教育关爱、科技支农、基层社会治理、生态文明建设等领域的重点项目;动员学生主动向村、社区和青年之家报到,在乡镇团委和村、社区团组织的统筹下,就近就便编入志愿者组织、青年突击队等,通过多渠道力所能及地参与基层治理日常工作。
(四)国情社情调研团
本专题针对全面建成小康社会决定性成就等现实题材,结合大学生社区实践计划相关要求开展国情观察学习调研,引导学生深刻领会中国式现代化的中国特色和本质要求。开展社情民情调研实践,在社区中针对广大群众密切关心的社会热点问题,如养老问题、医疗问题、就业状况、教育改革等,展开更加广泛深入的调查研究,提出政策建议、形成调研报告;开展区域省情调研实践,进行跨省跨区域调研,以新颖独特的多媒体形式展现各省各地域在中国式现代化的背景下独特的发展模式、文化特性、民情形态。
(五)走进名企观察团
本专题聚焦大学生普遍关心的就业择业问题,引导广大学生做好职业生涯规划,树立正确择业观、就业观,提高社会化能力和就业能力。通过走访企业、参与具体业务工作,增强学生对不同的地域、领域、行业发展趋势,以及人才需求状况的了解,感受企业文化;通过组织企业校友座谈,结合企业自身实际安排特色工作内容,使学生多维、深度了解行业专业需求,激发学生投身行业学习实践的激情动力。学校“爱心企业行”、“报国企业行”等专项实践自动纳入本专题。
四、“科技实践”重点立项
聚焦“挑战杯”系列竞赛科创项目的产学研深度孵化和培育,鼓励学生学以致用,紧密围绕创新驱动发展战略,推动产学研融合互促。2023年暑期社会实践特别开设“科技实践”重点团队立项工作,紧密结合全国“挑战杯”大学生课外学术科技作品竞赛的科技攻关,紧密结合“挑战杯”中国大学生创业计划竞赛的市场实践,推动今年第十八届全国“挑战杯”大学生课外学术科技作品竞赛实现成果转化,并为明年“挑战杯”中国大学生创业计划竞赛的储备项目,实现“挑战杯”项目早挖掘、早孵化、早备战,着力打造一批在全国具有广泛影响力的科技实践示范团队。
原则上推荐参加第十八届全国“挑战杯”的项目团队(含主赛道和“揭榜挂帅”赛道)自动纳入科技实践重点立项团队。
五、实践类别
实践类别分为调研类和非调研类,实践团队或个人可结合实际情况,在选定项目主题后,决定实践类别是否为调研类。
六、实施过程
(一)申报和立项
1. 实践内容指南
鼓励以党团班、学生社团、学生组织、课题组、校友会等集体为单位组建实践团队,突出特色;鼓励多民族学生融合、中外学生联合组建实践团队,多元育人;鼓励年级分层分类、本硕博贯通组建实践团队,全面发展。
实践团队要提前谋划、精心策划实践内容,可重点围绕“六个一”活动展开:
(1)阅读一本经典著作或一篇重要论述:围绕相关主题以学习读书会等形式储备理论知识,力争用科学知识解决实际问题;
(2)开展一次实地调研:紧密结合选题确定调研方案,用专业化的调研做专业化的实践;
(3)举办一场集体讨论:围绕实践选题、解决方案、实践环节等,在充分调研的基础上开展热烈讨论;
(4)干好一件有益实事:在实践中发现问题、分析问题、解决问题,做好一件对基层对社会对人民有益的实事;
(5)讲述一个生动故事:通过党团支部会、级队会、宣讲会等形式分享实践体会和成长感悟;
(6)发出一次大工声音:充分利用媒体分享实践见闻,系统总结实践成果,扩大实践价值传播。
2. 立项要求
本次社会实践申报流程为实践团队于校区团工委社会实践部处申报立项,实践个人于所在学院实践部处申报立项,坚持“谁立项、谁负责、谁管理”(具体立项材料见附件1)。具体要求如下:
(1)部分材料注意事项
①《安全责任承诺书》签名处需附上实践者手写签名截图,以及所在团队队长手写签名截图,并转换成PDF上交。
②《家长知情同意书》请家长手写或打印文件,签名须手写。
③ 电子保单可以截图或PDF格式上交,其中团队的电子保单可以实践团为单位整体购买,也可每名队员单独购买,提交时注意显示被保人的基本信息及保单有效时间。
④《安全责任承诺书》、《家长知情同意书》及电子保单没有上交则实践立项不予通过。
(2)团队立项材料上交时需放置在一个压缩包中,邮件主题及压缩包的命名格式均为“团队名称-项目主题”(如:三江源-理论学习教育团)。内置五项材料,各项材料的命名方式详见附件1中的文件命名,团队立项材料发送至校区团工委社会实践部邮箱dlutshijianbu@163.com。
(3)个人立项材料上交时需放置在一个压缩包中,邮件主题及压缩包的命名格式均为“姓名-学号-项目主题”(如:张三-2021315001-科技创新报国团)。内置五项材料,各项材料的命名方式详见附件1中的文件命名,个人立项材料发送至所在学院的对应邮箱。
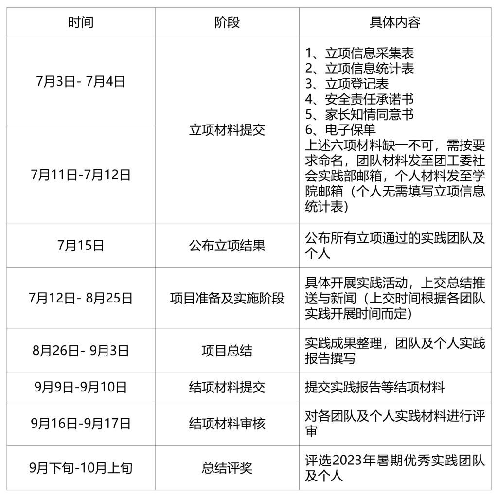
(4)7月3日至7月4日为第一批立项材料提交时间,7月11日至7月12日为第二批立项材料提交时间,请实践团队或个人结合实际情况在相应时间段内将电子版立项材料发送至对应邮箱,若所提交立项材料存在问题,校区团工委社会实践部及各学院实践部将及时进行邮件回复,请及时关注邮箱,并将于7月15日公布所有立项通过的实践团队及个人。
(5)每支实践团至多15名成员。每人最多可参加 2 个实践活动(不同类别),且实践时间不能重叠。针对暑期支教类社会实践项目,要严把政治审核,严控人数规模,团队成员要做到政治过硬、品行过硬、能力过硬、作风过硬,团队须经所在立项单位党委审核通过,且团队要由指导教师亲自指导,否则不予立项。
(6)时间安排

注:本次实践增加举报通道,如有同学发现实践成果造假的行为,可按照规定流程进行举报。
(二)结项与评优表彰
1. 结项要求
评审突出成果导向,重点关注各实践项目的实践报告(调研报告)、成果转化、实践意义、实践成果等方面。(材料评审细则详见http://pjxqtw.dlut.edu.cn/info/1120/11578.htm)
实践结项材料上交清单请详见附件2。
2. 评优表彰
为进一步强化实践成果,表彰先进,树立典型,校区团工委社会实践部将在本次实践活动后,对提交项目材料和进行申优评选的实践团队或个人组织实践项目评优答辩。(答辩评审细则详见http://pjxqtw.dlut.edu.cn/info/1120/11578.htm)
为保障评优工作的质量和公正性,如有两支及以上的实践团队实践内容相似、实践地点一致(即拆分成两支及以上实践队伍开展相似社会实践的),只能有一个队伍参与评优活动。
3. 奖励设置
(1)团队获奖比例:
一等奖5%,二等奖10%,三等奖20%
请有意申优的团队保存好本团队队员的交通车票(仅限实践过程中的交通车票)
(2)个人获奖比例:
一等奖10%,二等奖20%,三等奖30%
七、实施要求
(一)确保安全
强化风险防范意识,坚持安全第一,明确安全责任,坚决防范化解意识形态等各类风险隐患。实践过程中,团队负责人要充分研判天气变化和自然地质条件,及时将团队成员所在地、身体健康情况、出行情况等报告给指导教师及所在学院,确保实践活动安全有序开展。
(二)充分宣传
充分发挥党、团支部号召力,积极动员学生参加暑期社会实践;积极协调新闻媒体,拓宽宣传渠道,创新宣传形式;做好活动总结、研讨交流等工作,及时将好的经验做法提炼固化为工作路径。
(三)加强培训
原则上要求实践指导教师带队出行。实践团要参加学校或学院的行前培训,努力做到“要积极参与、要深入调研、要探索创新、要扩大宣传、要成果转化”。鼓励研究生,特别是博士生依托科研项目参与实践。加强科技实践引领,加强社会实践基地建设,完善校地合作长效机制。
八、参与方式
请有意参与暑期社会实践的同学关注各学院社会实践部通知。
1. 社会实践活动交流咨询群(四个交流群消息同步):
2023年暑期社会实践群①:787060311
2023年暑期社会实践群②:786500142
2023年暑期社会实践群③:786501834
2023年暑期社会实践群④:782342074
2. 各学院咨询方式:
校区团工委社会实践部官方QQ:962480796
莱斯特国际学院QQ群:714438751
海洋科学与技术学院QQ群:809630417
生命科学与药学学院QQ群:829523134
化工学院盘锦分院QQ群:731884680
商学院、知识产权学院QQ群:610617608
外国语学院盘锦分院QQ群:832542535
体育与健康学院盘锦分院QQ群:910988598
3. 材料提交邮箱:
校区团工委社会实践部:dlutshijianbu@163.com
莱斯特国际学院:lsttwsjb@163.com
海洋科学与技术学院:hykxyjsxysjb@163.com
生命科学与药学学院:smkxyyxsjb@163.com
化工学院盘锦分院:2458841027@qq.com
商学院、知识产权学院:pjsxysjb@163.com
外国语学院盘锦分院:wgyxypjfysjb@163.com
体育与健康学院盘锦分院:tyyjkxysjb@163.com
4. 联系方式:
校区小实酱QQ :962480796
共青团大连理工大学盘锦校区工作委员会
2023年7月2日

